[…] Ante una situación como ésta, no es extraño que los hermanos o las hermanas se carguen de energía. Es la forma natural que tiene su cuerpo de prepararlos para enfrentar los retos que, al parecer, se les vienen encima. Y lo habitual es que arranque su respuesta de lucha. Una respuesta que no sólo denota incomodidad ante la situación que están viviendo, sino una clara voluntad para hacer algo, es decir, pasar al acto, y resolver lo que los mayores no pueden. […]
Cuando una madre y un padre colapsan, las hijas o hijos suelen hacer movimientos.
Se trata de ese principio del que hemos hablado con tanta frecuencia: la impotencia y la desesperanza de uno de los miembros de la familia, invita a otros a actuar (luchar) para resolver la situación y proteger al grupo. Es algo que acontece como un impulso, a la velocidad del rayo, sin que tengamos tiempo a ponerle palabras.
Por eso resulta tan difícil de captar y, en consecuencia, tan peligroso.
Y es que pocas cosas hay tan amenazantes —sí, justo ésa es la palabra— para una hija o un hijo que sentir que tanto su madre como su padre se vienen abajo, quedando atrapados en ese estado. Porque, si aita y ama, que son los más listos y fuertes del mundo, se sienten abrumados, ¿qué estará pasando allá fuera? ¿Qué es lo que no se ve, o lo que no me están contando?
Ante una situación como ésta, no es extraño que los hermanos o las hermanas se carguen de energía. Es la forma natural que tiene su cuerpo de prepararlos para enfrentar los retos que, al parecer, se les vienen encima. Y lo habitual es que arranque su respuesta de lucha. Una respuesta que no sólo denota incomodidad ante la situación que están viviendo, sino una clara voluntad para hacer algo, es decir, pasar al acto, y resolver lo que los mayores no pueden.
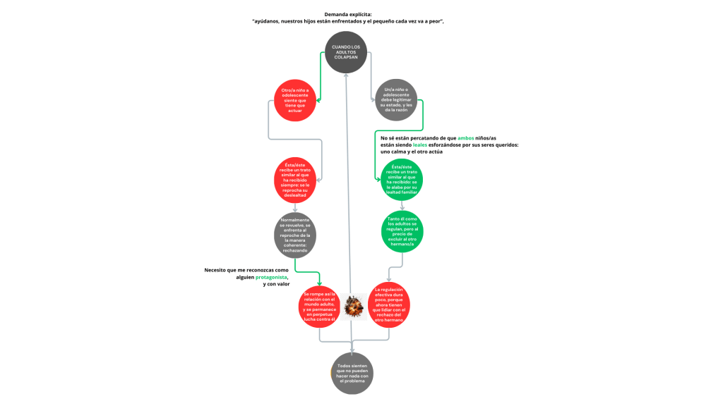
Pues bien, ya tenemos a nuestra niña y a nuestro niño —así los diferenciamos mejor— a full de power y, además, tienen que cumplir funciones antagónicas: alguien debe consolar y cuidar de los mayores, sacándoles del pozo, y alguien debe hacerse cargo de la situación, luchando para que la familia reaccione o salga adelante.
Visto así, no es extraño que ambos hermanos adopten roles contradictorios en el seno de la familia. Mientras que una —aunque todo es posible, no es casualidad que haya elegido a la chica— se acerca a los padres para procurarles apoyo, el otro tenderá a sacarles de la desesperanza y el inmovilismo con medios más rudos o desesperados. Y ambas cosas funcionan. Los padres se sienten apoyados por la “hermana buena”, que entiende su bajón y cubre sus necesidades; pero también estimulados por el “hermano malo”, que empieza a tocarles los cojones empujándoles a la acción impulsiva o desesperada.
Una acción, muchas veces hostil hacia el hermano díscolo, que es, para todo, mejor que el anclaje en esa impotencia y esa desesperanza. Porque el colapso, en la mente primitiva de casi todas las personas, está relacionado con la aniquilación y el horror más absolutos. Sencillamente, es insoportable.
Seguro que lo has visto venir, ¿verdad? Llegados a este punto, no es extraño que emerja un conflicto entre hermanos. Una le puede reprochar al otro que hace daño a sus padres, mientras que el otro le puede reprochar a la primera que está en una posición de privilegio, aliándose con sus mayores, situada en su contra, participando en campañas de difamación y desprestigio. Y esta situación tiende a perpetuarse en el tiempo porque la niña tenderá, como es lógico, a buscar refugio al amparo de sus padres; mientras que el niño irá protegiéndose, cada vez más, rechazando a sus progenitores, rompiendo el vínculo con ellos y atendiendo casi exclusivamente a su autonomía.
«Si no me queréis, ni me valoráis, ahí os quedáis. Que os den por culo.» Y esta actitud de desapego es el caldo de cultivo perfecto para que explore por los caminos prohibidos, donde pueden aparecer en las sombras referentes alternativos.

Llega la familia, así, a lo que en mis formaciones denomino un “problema de mierda”. “Problemas de mierda” son, como sabéis, aquellos que invitan o solo permiten percibir soluciones que, lejos de mejorar las cosas, tienden a joderte más la vida. Porque, a estas alturas de la vida, es muy poco probable, si no imposible, que la familia siga viendo que el problema de fondo no es que el chaval se droga, roba o fuma en pipa, o que se lleva a hostias con la niña, sino el colapso al que llegaron los adultos, y que generó un escenario para el que nadie estaba preparado.
Un escenario en el que quedó un relato de los hechos que eclipsa a otro. En el que se ven síntomas (la niña que sufre y se queja, y el niño que agrede y hace maldades), a los que se atribuyen voluntades (ella lo hace con cariño, a él no le importamos nada); pero en el que se omiten lo que acontece a nivel del sistema nervioso autónomo.
Un relato en el que ambos chavales, chica y chico, necesitan que se les reconozca como personas protagonistas de los acontecimientos (“lo que hago tiene importancia”), que luchan por mantener su dignidad (“soy valioso para el mundo y para mi familia”), desde un profundo sentimiento de lealtad hacia sus adultos (“lo hago por vosotros, a costa de aspectos importantes de mí mismo”), a los que cuidan, no como quieren, sino desde las posiciones en las que les ha colocado la vida, y que no han podido elegir en absoluto.
Una historia que sigue viva entre líneas, y patente en un pasado donde el síntoma no era, todavía, el narrador de los acontecimientos.
Porque, cuando los adultos caen, son las niñas y los niños los que los levantan, porque les va la vida en ello.
Gorka Saitua | educacion-familiar.com
